레지스터란?
CPU는 메모리에서 명령어를 읽고, 해석한뒤 수행합니다.
이를 위해서는 프로그램의 명령어와 데이터를 저장하는 공간이 필요하며, 이를 레지스터라고 합니다.
레지스터는 일시적인 메모리 역할을 수행하면서 연산속도를 향상시킵니다.
레지스터 종류
1. Program Counter(PC)
- 메모리 주소를 저장하는 레지스터입니다.
- 명령어를 실행할때마다 자동적으로 카운팅되며, 다음 명령어 위치를 가리키고 있습니다.
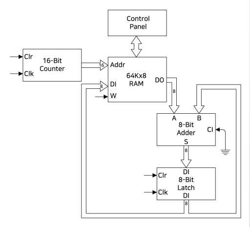
- 아래의 그림은 16bit counter로, 1씩 증가하는 조합논리회로 입니다.

2. Instruction Register (IR)
- 가장 최근에 인출된 명령어가 저장된 레지스터 입니다.
3. Memory Address Register (MAR)
- PC에 저장된 명령어 주소가 일시적으로 저장되는 공간입니다.
4. Memory Buffer Register (MBR)
- 기억장치에 읽거나 쓰려는 데이터 또는 명령을 일시적으로 저장하는 레지스터입니다.
- MBR 레지스터에 저장된 명령은 IR로 전송되고, 데이터는 AC 또는 IO 레지스터로 전송됩니다.
5. Accumulator ( AC )
- 연산 결과를 일시적으로 보관하는 레지스터입니다.
- 레지스터의 길이는 CPU가 한번에 처리할 수 있는 데이터의 비트수와 같습니다.
CPU 기본 실행 구조
1. 명령어 인출 ( Instruction Fetch ) : 실행할 명령어를 메모리에서 읽어 CPU로 가져갑니다.
- PC가 가리키는 주소를 MAR에 보냅니다. [ PC → MAR ]
- MAR에 적힌 주소를 메모리에서 읽어 MBR에 보냅니다. [ MAR → MBR ]
- MBR에 있는 명령어를 IR에 저장합니다. [ MBR → IR ]
- 다음 명령어를 가리키도록 PC의 주소값이 증가합니다. [ PC++ ]
2. 명령어 해독 ( Instruction Decode ) : 인출한 명령어에 포함된 데이터를 가져오고, 명령어를 해독합니다.
3. 명령어 실행 ( Instruction Execution )
- MBR의 데이터와 ACC(Accumulator)의 데이터로 연산 후, ACC에 저장합니다. [ MBR → AC ]
4. Write Back : 실행결과를 저장합니다.
'Computer Science' 카테고리의 다른 글
| 컴퓨터구조론 - CPU 성능 개선 (0) | 2024.04.30 |
|---|---|
| 컴퓨터구조론 - 명령어 코드 (0) | 2024.04.30 |
| 컴퓨터구조론 - 메모리 : RAM (0) | 2024.04.30 |
| 컴퓨터구조론 - 메모리 : 플립플롭 (0) | 2024.04.30 |
| 컴퓨터 구조론 - 가산기 (0) | 2024.04.29 |